COOL-FIT PE Rohr vorisol. à 5M 32x 75mm Isolation GF HE Schaum 738 174 108
GF COOL-FIT 2.0

Bitte melden Sie sich an um den Warenkorb nutzen zu können und anschliessend Bestellungen abschliessen zu können.

Anmelden
Artikel-Nr:3198108

Beschreibung

- Vorisoliert, PE100 SDR11/PN16, metrisch, Isolation aus GF HE Schaum
- Schlagfest, schwarz, mit freien Enden für Elektroschweissung

mit freiem Ende für Elektroschweissung

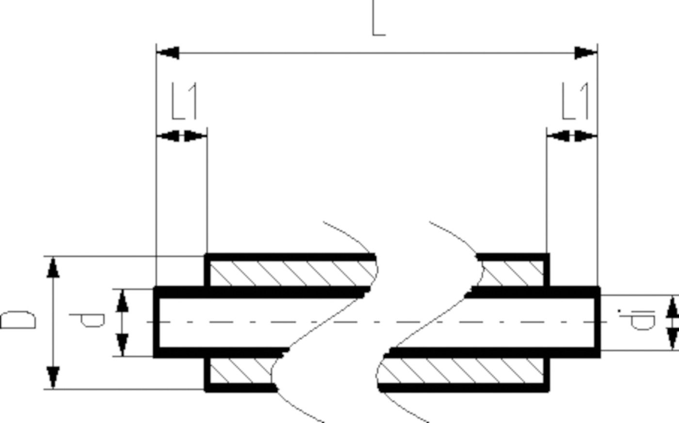
Spezifikationen

d (mm)
32
D (mm)
75
SDR
11
DN
25
PN (bar)
16
di (mm)
26.2
L (mm)
5000
L1 (mm)
36
Verpackung
1 STG = 5 M
Gewicht
5.7 kg / STG

Zuletzt besuchte Artikel

Um Ihnen in unserem eShop den bestmöglichen Service zu gewährleisten verwenden wir Cookies. Erfahren Sie mehr über die Cookie-Nutzung